Conception et déploiement d’une infrastructure cloud résiliente

Pendant l’atelier AWS, nos M2 Infra avaient pour mission de se mettre dans la peau d’un architecte cloud et de concevoir et déployer une infrastructure AWS complète, destinée à héberger une API de gestion de tâches.
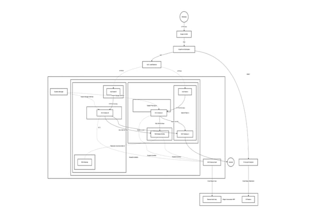
Alexandre a conçu et déployé une infrastructure cloud hautement disponible et sécurisée sur Amazon Web Services (AWS). Ce projet consistait à bâtir un environnement robuste pour héberger une Task Management API, en s'appuyant exclusivement sur des services natifs AWS.
Une Architecture Multi-AZ pour une Haute Disponibilité
Le cœur de ce projet repose sur la résilience. L'infrastructure est déployée dans la région Paris (eu-west-3), exploitant deux zones de disponibilité distinctes (eu-west-3a et 3b). Cette approche garantit que l'application reste opérationnelle même en cas de défaillance majeure d'un centre de données complet.
Le réseau est segmenté selon une stratégie de "Tiering" (trois couches) pour isoler les ressources :
- Subnets Publics
- Subnets Privés Applicatifs
- Subnets Privés Data


Sécurité et Distribution du Trafic
Pour sécuriser l'ensemble, une stratégie de "défense en profondeur" a été mise en œuvre via des Groupes de Sécurité (Security Groups) chaînés. Chaque couche ne peut communiquer qu'avec la précédente : l'ALB communique avec les instances applicatives, qui sont les seules autorisées à interroger la base de données RDS MySQL sur le port 3306.
L'accès utilisateur est optimisé par le duo Amazon Route 53 et CloudFront. L'utilisation de CloudFront comme point d'entrée unique permet non seulement d'accélérer la distribution du contenu via le réseau mondial d'AWS, mais aussi de masquer l'adresse IP réelle de l'infrastructure sous-jacente.
Une Stratégie de Données Blindée
La gestion des données persistantes est confiée à Amazon RDS, configuré en mode Multi-AZ. Cette option assure une réplication synchrone des données et un basculement automatique en cas de panne.
Au-delà de la haute disponibilité, Alexandre a implémenté un Plan de Reprise d'Activité (DRP) robuste avec des sauvegardes centralisées et une Résilience géographique.

Ce projet démontre une maîtrise complète des principes du cadre "AWS Well-Architected". En combinant services managés, sécurité réseau rigoureuse et stratégie de sauvegarde multi-région, Alexandre a livré une solution prête pour la production, alliant performance et fiabilité. En bonus, l'implémentation de l'Unified CloudWatch Agent permet une centralisation des logs système sans accès SSH, renforçant encore davantage la posture de sécurité de l'ensemble.